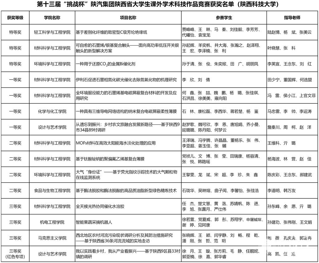
5月22日下午,由团省委、省委教育工委、省科协、省社会科学院、省学联共同主办,陕西师范大学承办的第十三届“挑战杯”陕汽集团陕西省大学生课外学术科技作品竞赛闭幕式暨颁奖仪式在陕西师范大学终南音乐厅举行。金沙官网共荣获特等奖3件、一等奖4件、二等奖4件、三等奖4件,推荐入省赛项目全部获奖,再次以出色成绩获得“优胜杯”。

其中,轻工科学与工程学院《基于差别化纤维的致密型C级芳纶绝缘纸》、材料科学与工程学院《可自愈的石墨烯/银基复合触头——面向高功率低压开关银触头的新型解决方案》、环境科学与工程学院《一种用于还原CO2的金属Bi催化剂》3件作品荣获特等奖;化学与化工学院《一种具有三维导电网络结构的纳米复合电磁屏蔽柔性薄膜》、设计与艺术学院《从遗忘到振兴:乡村农文旅融合发展新路径——基于陕西9市34县89村调研》等4件作品获得一等奖;食品与生物工程学院《基于酶法脱胶和酶法脱酸的高品质油脂新型绿色精炼技术》、材料科学与工程学院《伊利石促进石墨相氮化碳光催化去除氮氧化物的机理研究》等4件作品获得二等奖;机电工程学院《智能果蔬采摘机器人》、马克思主义学院《西北地区农村河流污染现状调研分析及其防治措施研究——基于陕西省36条河流流域的实地走访》等4件作品获得三等奖。
本届竞赛自1月份启动以来,全省共有74所高校报名参赛。经过校内选拔,799件作品推至省赛,参赛学校和作品数量均创新高。经过初赛评审,共有59所高校的284件作品进入决赛。经过现场答辩评审,共评出特等奖58件,一等奖95件,二等奖131件,三等奖203件。

金沙官网深耕大学生科技创新的氛围培育和基础建设,通过举办“复兴杯”大学生科技创新系列赛事,组建科创训练营,直接对接“挑战杯”“互联网+”等大学生主体赛事,以更为全面的赛制着力拓宽覆盖面,为广大在校同学提供科创平台。金沙官网第十三届“复兴杯”大学生课外学术作品竞赛于2020年10月启动,大赛组委会共收到来自14个学院222个课赛作品,包括硕博研究生、本科生在内的近2000名师生参与。该竞赛共三轮评审,评选出一等奖20个,二等奖39个,三等奖82个。一等奖项目参与金沙官网组织的第十三届“挑战杯”陕西省大学生课外学术科技作品竞赛选拔赛,经专家评议,选出15个项目代表金沙官网参加陕西省“挑战杯”课外学术作品竞赛。

“复兴杯”大学生科技创新系列赛事是金沙官网持续传承并不断创新的一项重要的育人载体。校团委将紧扣学校育人中心工作,不断深化大学生创新创业内涵,推动大学生创业实践,持续发挥以“复兴杯”为龙头的课外学术科技竞赛的创新文化引领和科技实践普及作用,鼓励和带动更多青年学生参与到创新创业实践中来。
(核稿:王雪婧 编辑:郭姗姗 学生编辑:李沐珊)