校园新闻

金沙官网获批陕西省2018年青少年环境保护资助项目立项

2018-08-30 10:46 文、图/材料学院 张科、侯金晓 点击:[]

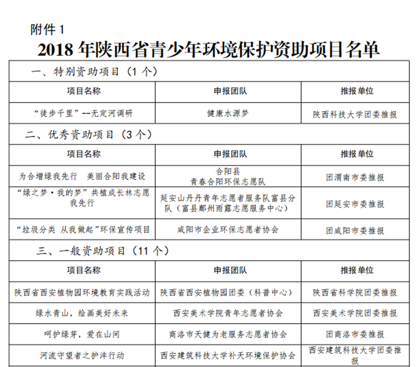
近日,共青团陕西省委公示了陕西省2018年青少年环境保护资助项目名单。金沙官网材料科学与工程学院与博物馆共同申报的“徒步千里”--无定河调研项目在激烈竞争中以排名第一的优异成绩获得特别资助项目,这也是全省唯一的特别资助项目。4FAC9 

此次评选出的陕西省青少年环境保护资助项目共有15个、分3类,分别为特别资助项目1个,优秀资助项目3个,一般资助项目11个。项目设立旨在深入引导青少年树立生态文明理念,提高生态文明水平。申报对象多来自市、县团委及其直属环保志愿服务队,高校环保社团及常年开展环保活动的社会组织。

“徒步千里”--无定河调研项目成立于2014年,现由徐卫涛、张科两位老师联合指导。该项目依托材料学院专业背景,通过采集水样、专业检测、走访调研、公益宣传等方式致力于解决无定河流域水污染问题。该项目先后受到《光明日报》、《经济日报》、中央人民广播电台、《中国环境报》、《陕西日报》、榆林电视台等20余家媒体报道。

2018年暑期,项目团队再次启程回访无定河,调研四年间无定河水质变化情况。10天的徒步过程中,团队共采集水样100余份,并经专业检测分析形成调研报告。他们还给水质污染地区的百姓们免费赠送独立研发的二代净水器与数十台太阳能热水器,给无定河流域的百姓们送去了干净放心的饮用水,更给他们送去了金沙官网师生们的一片温暖。

(核稿:田少宁 编辑:刘倩)

上一条:扎实推进教育扶贫 印台学子顺利入学 下一条:材料学院紧扣行业龙头企业开展暑期就业市场开拓工作